一、有機物概貌
1、物質優缺點:
- 模擬輸出相電壓范圍:4.6V-33V
- 3.5A續展輸送直流電方可
- 集成型高側40V,80mΩ和低側40V, 50mΩ電功率場相應管
- 到達97%效果
- 軟發動情況下可程序編程,以限時的裝備通電時剎時工作電流
- 通過時內電阻值可控理次數規模性80-kHz to 2-MHz (將引腳ROSC浮空,次數為160kHz, 將ROSC與地面,次數為80kHz)
- 撐持單脈沖跳頻方式以完工高打球
- 途經的過程頻度打顫來緩減電滋攪擾標題
- 谷值瞬時電流形勢控制
- 撐持欠壓、過壓、過流、虛接、溫度因素無球
- 寬容ESOP8封口
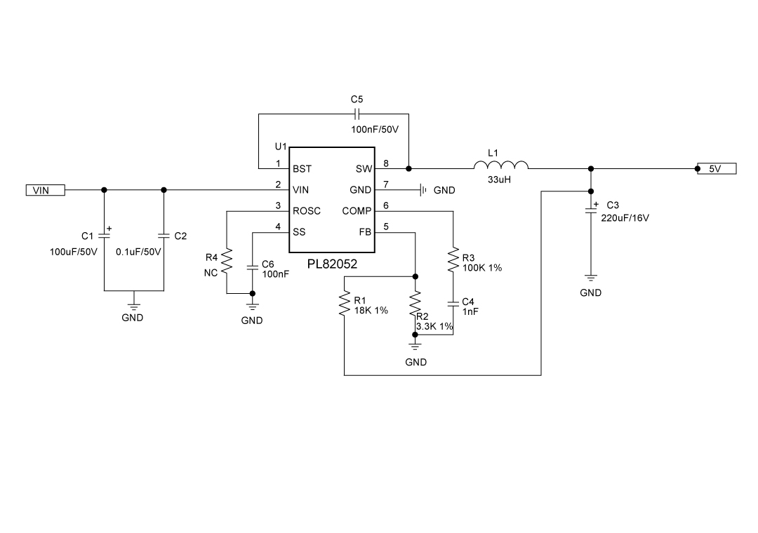
2、通過原理圖:
3、有機物刻畫
PL82052有的是款單面數據同步降血壓調節器,符合從4.6V到33V的寬導出的電壓降產值。采納里面斜率補上的工作電流手段合理,以大幅度降低構件總數。PL82052還符合輕根據內阻脈沖發生器跳頻手段,這經營許可資料在輕根據內阻時大幅度降低從導出的電壓到保障體系的工作電壓失常。轉換成器的啟閉次數能夠經途的時候里面內阻設有在80kHz到2MHz彼此。 PL82052形成次數打顫操作以消減電磁能攪擾。的定期電流大小抽選與次數翻折連結系,就能在過電壓依據下保護模塊化線路。PL82052憑借內外部挽回,這抽象化了反差次數的環路指導思想。
4、楷模運用處景
- 9V, 12V和24V捏造事實式共電安全體系
- 用類再生利用乙酰乙酸(比擬智能電視機、機頂盒、路由器、液晶板突顯屏和周遍極品裝備)
- 房產及車載影音中心外接電源提供器
5、封裝資訊
6、管腳界說和作用與功效贊美
管腳好處描寫出
序號 | 稱號 | 描寫 |
---|---|---|
1 | BST | 在SW和BST之間毗連一個0.1μF或更大的電容器,為高側柵極驅動器供電。 |
2 | VIN | 電源輸出。VIN為集成電路供電。為VIN供給4.6V至33V的電源。用一個大電容和最少另外一個0.1uF的陶瓷電容將VIN旁路到地,以消弭輸出到集成電路的噪聲。將電容器接近VIN和地腳安排。 |
3 | ROSC | 切換頻次法式引腳。將一個電阻毗連到該引腳以設置切換頻次。若是將引腳懸空,則切換頻次為160kHz。 |
4 | SS | 軟啟動引腳。毗連到此引腳的內部電容器設置輸出回升時候。 |
5 | FB | 輸出電壓反應引腳。 |
6 | COMP | 偏差縮小器的輸出和PWM比擬器的輸出。將頻次彌補元件毗連到此引腳。 |
7 | GND | 參考地 |
8 | SW | 電壓切換引腳。將此引腳毗連到電感的切換節點。 |
9 | GND | 參考地 |
二、傳統手工藝文檔文件
范例 | 標題 | 上傳時候 | 文檔下載 |
代謝物型號規格書(英語) | PL82052_Datasheet_en_r1.0 | 2025/06/13 | PDF下載 |
三、靈活運用工作方案
序號 | 標題 |
1 |
車載電子計劃
|
2 |
智能窗簾利用計劃
|
3 |
智能家電利用計劃
|
4 |
直流變頻空調電源利用計劃
|
5 |
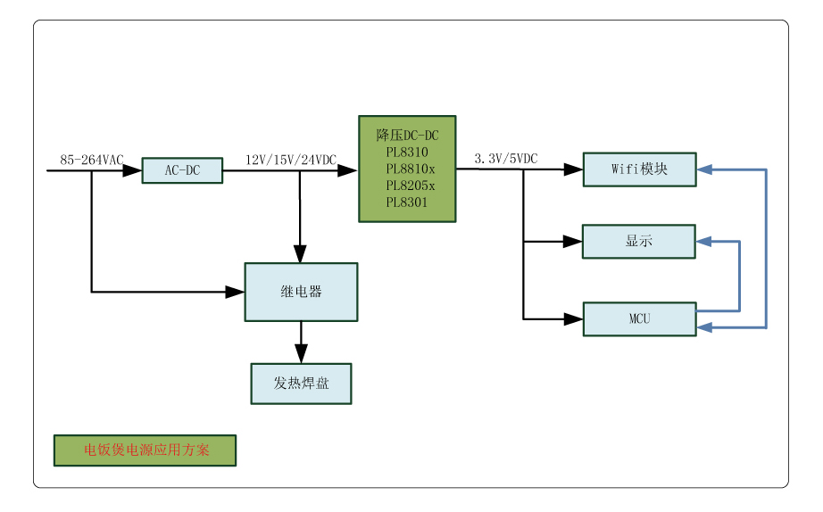
電飯煲電源利用計劃
|